LUBAN CAE高性能仿真前后处理软件
应用于先进制造业大规模仿真场景,提供高性能力学、流体仿真后处理功能。具有如下特点:
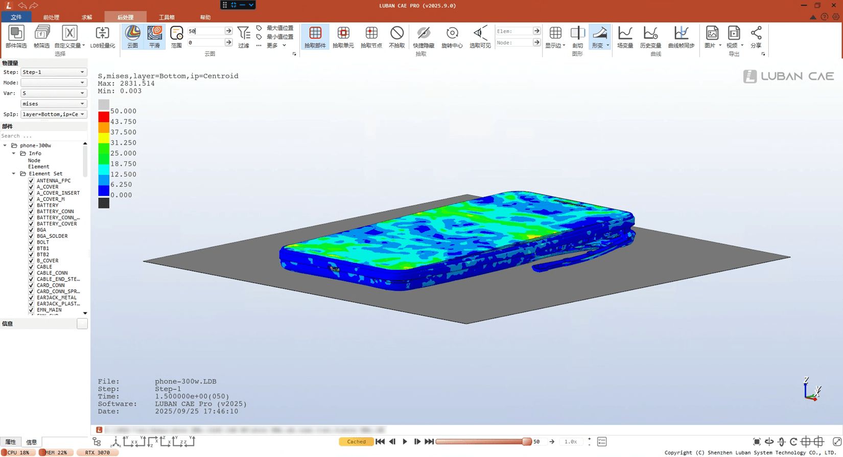
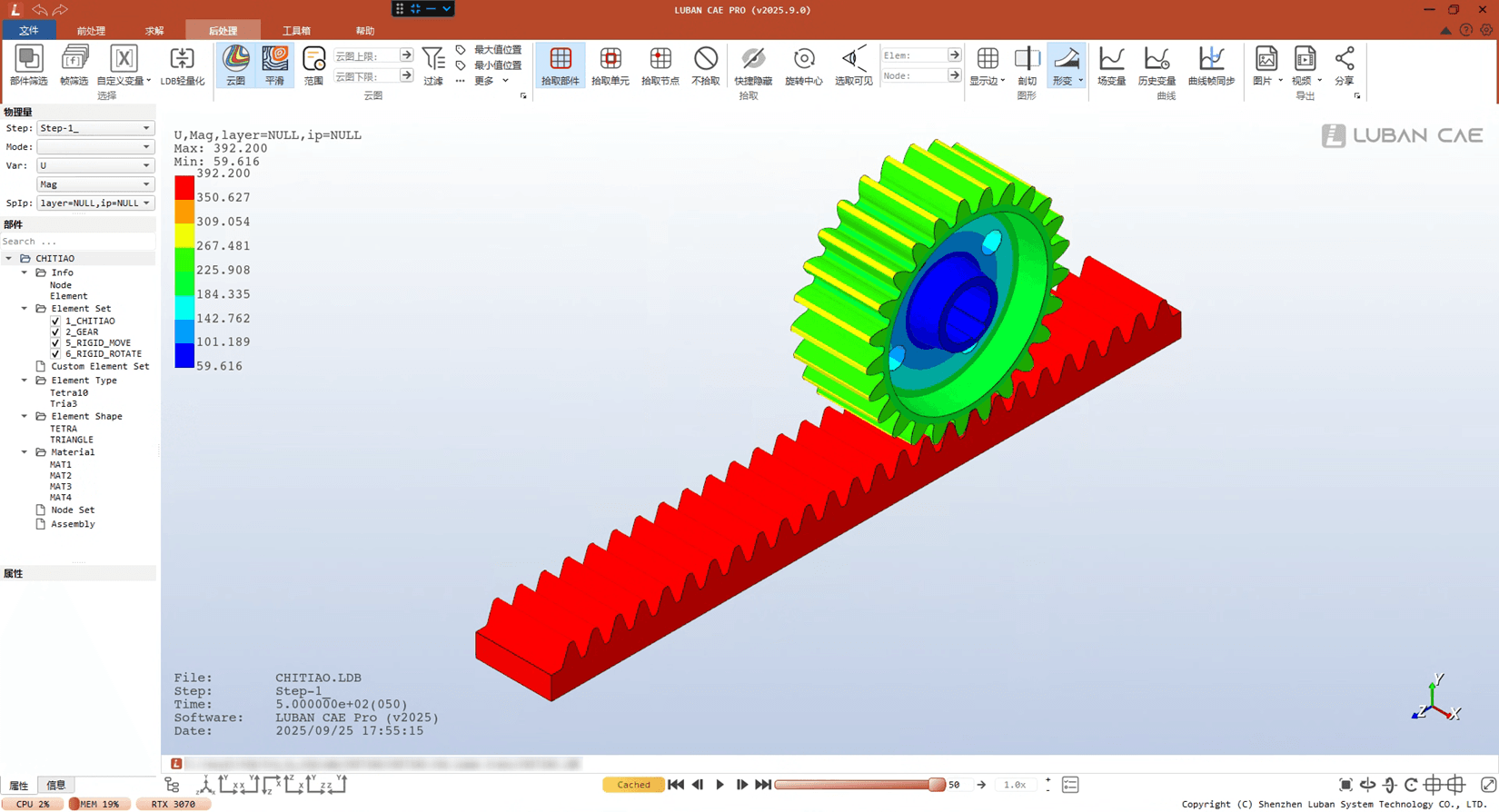
1、极高的软件流畅度:在大规模仿真情况下,面对数百万、数千万网格模型,提供超高的软件操作性能,软件操作速度相比传统的国外软件提升40-80倍;
▶演示视频
2、极高的轻量化效果:基于自研的数据内核,提供轻量化数据格式,文件大小仅为常用国外软件结果文件的 10% 及以下;
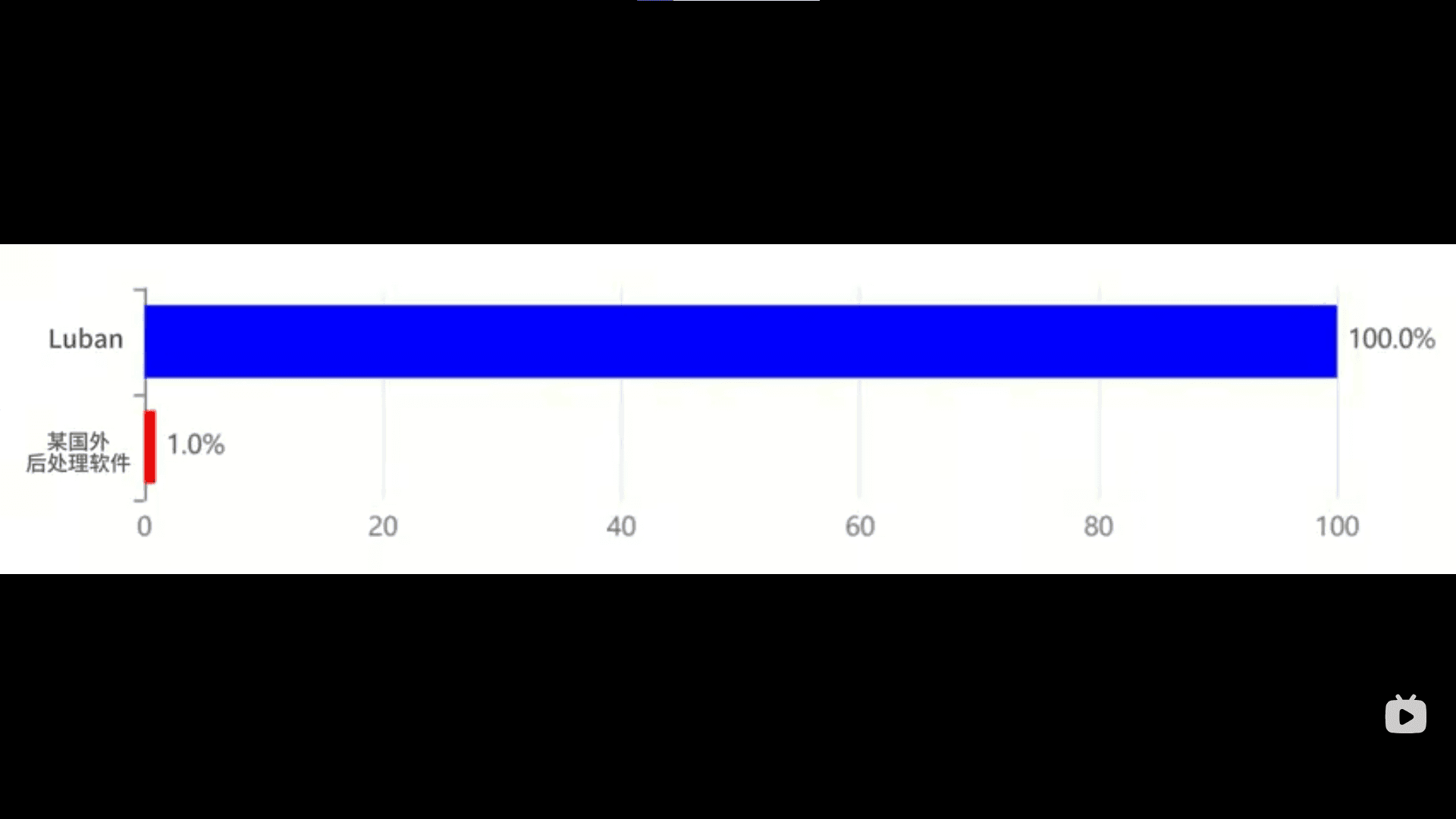
3、超高的格式转换速度:在格式转换速度上,相比国外的主流后处理软件,效率提升数百倍,格式转换速度达到287.70Mb/s;
▶演示视频
4、高性能在线可视化:除支持客户端方式使用外,还支持基于自研串流技术的高性能在线后处理可视化功能,解决企业数据传输效率困境;
▶演示视频
5、丰富的二次开发接口:面向大规模仿真后处理自动化需求,提供丰富的软件二次开发接口,支持平台集成、自动化仿真报告开发需求;
6、全面的求解器支持:LUBAN CAE支持全部的主流力学仿真求解器以及Starccm+、Fluent、Numeca、Icepak等流体热仿真软件;
产品展示








